Instance Verification Kit (IVK)
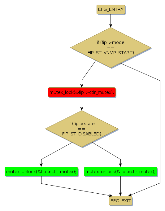
mutex lock @ [49072+29+/linux-3.19-rc1/drivers/scsi/fcoe/fcoe_ctlr.c]
Instance Signature: ctlr_mutex
|
The Matching Pair Graph:
|
|
Function Name
|
Control Flow Graph (CFG)
|
Events Flow Graph (EFG)
|
Source Correspondence
|
|
fcoe_ctlr_timer_work
|
|
|
[48703+20+/linux-3.19-rc1/drivers/scsi/fcoe/fcoe_ctlr.c]
|